El Ayuntamiento
Organigrama, funciones y normativa
El Ayuntamiento es el órgano representativo municipal por excelencia, que se define como el órgano de gobierno y administración del municipio, integrado por el Alcalde y los concejales.
Los concejales son elegidos por los vecinos mediante sufragio universal, igual, libre, directo y secreto, mientras que el alcalde será elegido por los concejales.
En la estructura del Ayuntamiento de Sagunto se distingue entre la organización propia de la Corporación, los Organismos Autónomos y una sociedad anónima municipal.
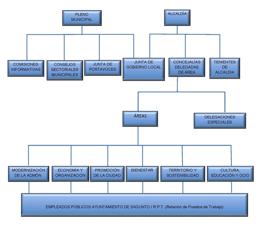
En cuanto a la organización propia de la Corporación, se puede consultar en el siguiente documento (Haga click aquí para ver el Organigrama Completo) la estructura con la composición actual de todos los Órganos del Ayuntamiento, siendo esta la representación gráfica de la misma:
- Ley 7/1985, de 2 de abril, Reguladora de las Bases del Régimen Local
- Ley 8/2010, de 23 de junio de régimen local de la Comunitat Valenciana
- RD 2568/1986, de 28 de noviembre, Reglamento de Organización, Funcionamiento y Régimen Jurídico de las Entidades Locales
- Reglamento Orgánico Municipal (R.O.M.) BOP número 35, de fecha 11/02/2009. Suplemento 1. Página 25. Sección Municipios
